
Número de Projeto | n.º 61
Programa financiador | Plano de Recuperação e Resiliência (PRR)
Componente | C5 – Capitalização e Inovação Empresarial
Medida | R-2022-C05i0101-02 – Agendas / Alianças mobilizadoras para a reindustrialização
Líder do Consórcio | IMPETUS PORTUGAL - TÊXTEIS S.A.
Descrição do Projeto |
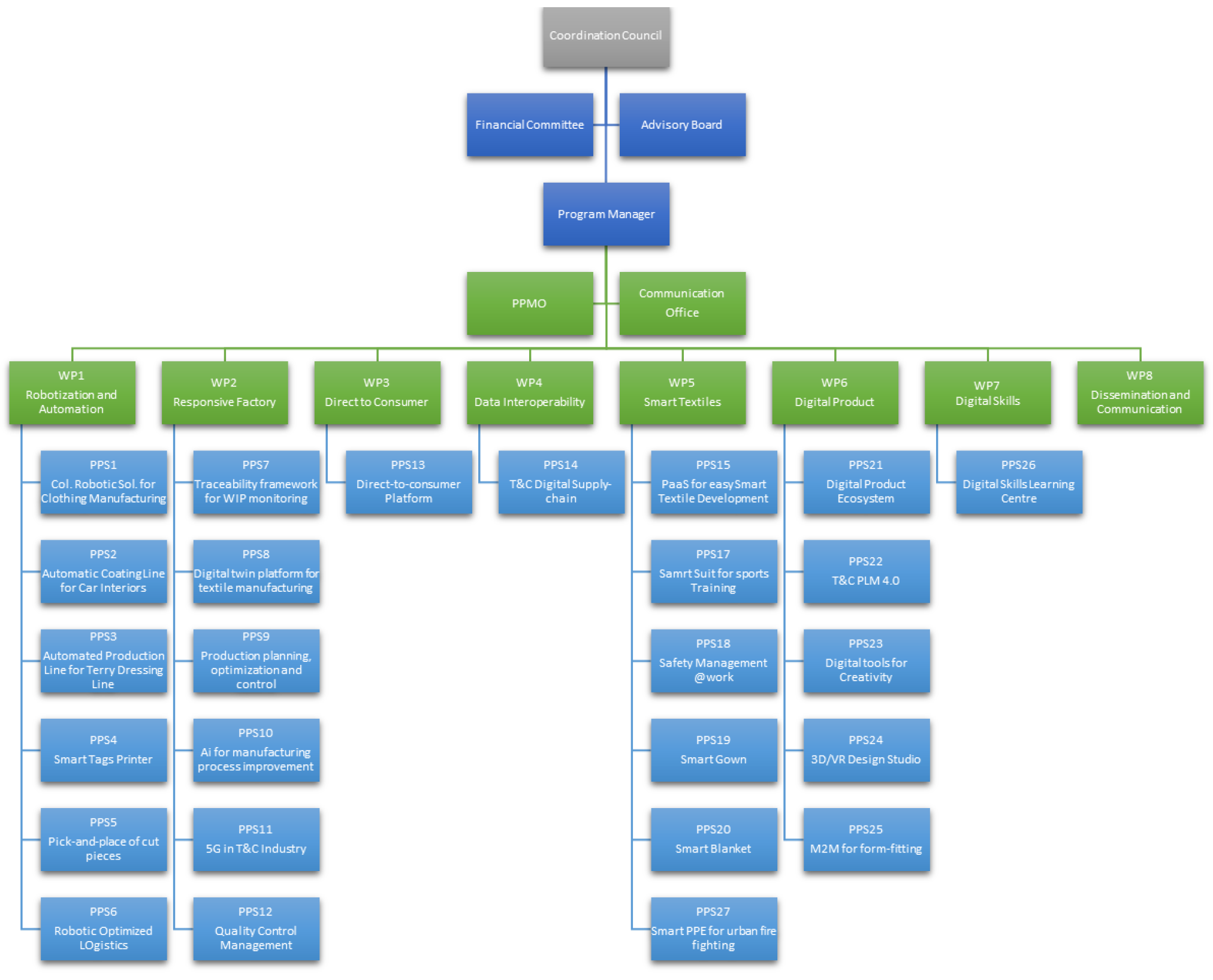
O TEXP@CT pretende responder ao desafio da transição digital de um sector tão relevante para Portugal e para a Europa como o setor têxtil e do vestuário (STV). Com este pacto, pretende-se que o sector em Portugal tenha um impulso significativo em termos de adopção de tecnologias e soluções digitais, ao mesmo tempo que se torna mais competitivo nos mercados mundiais, mais capacitado, mais resiliente, mais sustentável e mais sofisticado.
Data de início | 01/07/2022
Data de conclusão | 30/06/2026
Investimento total | 44 526 978,50€
Incentivo total | 29 159 337,86€
Objetivos:
O TEXP@CT pretende alavancar as empresas do STV e as empresas dos setores TICE e Tecnologias de produção para patamares, respetivamente, de digitalização e de leque de oferta tecnológica marcadamente superiores. É pretendido aumentar o nível de digitalização das empresas do STV, utilizando empresas de referência como âncora; potenciar pilotos industriais que sirvam de farol para o setor; potenciar o aumento de soluções e de tecnologias disponíveis para o setor da ITV; contribuir para o volume de exportações, através de novas soluções e tecnologias digitais e, num plano mais distante, de uma ITV mais forte; e também contribuir para colmatar as lacunas ao nível dos skills digitais dos profissionais do setor ITV.O projeto estrutura-se em 8 work packages, alinhados com o Pilar Estratégico da Transformação Digital do Programa de Recuperação e Resiliência (PRR).
Resultados Esperados:
No total, este pacto ambiciona desenvolver 26 PPS, distribuídos pelos diferentes work packages.

Entidade Beneficiária | MTEX NEW SOLUTION S.A.
Investimento | 1.928.207,99€
Incentivo | 1.086.635,02€
Consórcio:
O TextP@ct é composto por 39 parceiros, dos quais 15 são PME e não PME da Indústria Têxtil e do Vestuário, 17 são PME e não PME das Tecnologias de Informação e Comunicação e das Tecnologias de Produção Avançadas, 6 Entidades Não Empresariais do Sistema de Investigação e Inovação e 1 Associação Industrial do Setor.

